👑

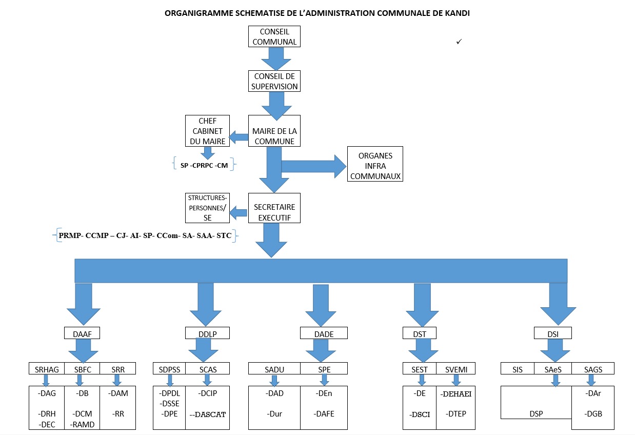
Maire de Kandi

Autorité municipale suprême

Élu
📋

Secrétaire Général

Coordination générale

🏛️

Direction des Finances

Budget et comptabilité

🔧

Direction Technique

Infrastructures et travaux

📊

Direction du Développement

Planification et projets

📝
Service État Civil

Naissances, mariages, décès

🏘️
Service Urbanisme

Permis et aménagement

🌳
Service Environnement

Propreté et écologie

🎓
Service Éducation

Écoles et formation

👥

Population de Kandi

Citoyens et communautés

177,683 habitants
ℹ️

Organigramme en cours de mise à jour

Cette représentation hiérarchique montre la structure type de la mairie. L'organigramme officiel complet sera disponible prochainement.

Légende de l'organigramme :
Direction suprême
Coordination
Directions
Services
Bénéficiaires